內政部住宅政策調整,將社宅包租代管重點從擴大戶數轉向穩定供應與提升品質,善用全國逾91萬戶空屋,提供整修補助及稅優誘因引導釋出。
政策轉向核心內容
- 目標調整:原「百萬戶租屋家庭支持計畫」(2032年達25萬戶社宅、25萬戶包租代管、50萬戶租補)不變,但下修直接興建社宅至2030年16萬戶(目前12.2萬戶,2028年前增1.5萬戶,主攻北北桃中),包租代管維持25萬戶目標、每年新增3萬戶,租補降至60萬戶(排除違章及學生租補回歸教育部)。此舉預期提前達標,並減輕政府興建負擔。
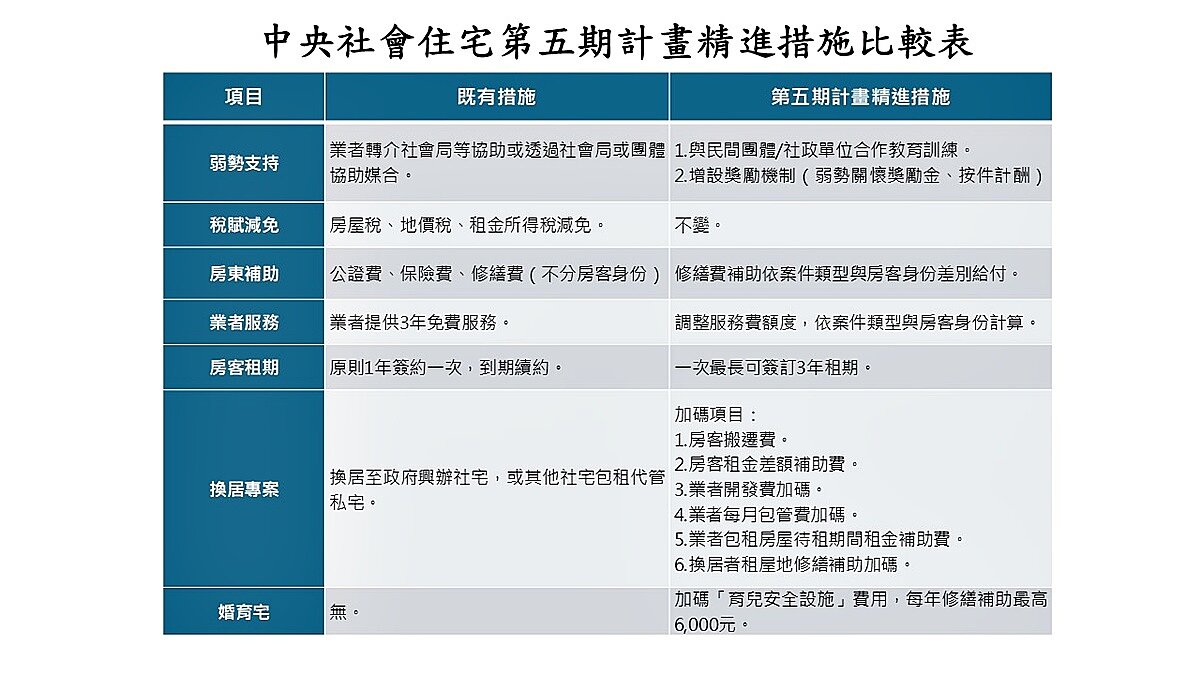
- 穩定與品質重點:包租代管邁入第五期,已突破10萬戶,轉強調長期穩定出租、完善弱勢照顧(如高齡化、婚孕換屋需求),並透過空屋整修補助提升居住品質。視為「可移動社宅」,方便民眾隨工作調整。
推動措施
- 稅賦與補助誘因:搭配房屋稅2.0持有稅制度、稅優及整修補助,引導空屋轉社宅,緩解市場消化壓力。
- 租賃市場創新:租服全聯會推動「優良房客認證」、強化長期租期保障、限制續約漲幅及提高收回規範,平衡房東、租客、業者權責,避免供給退場。另研議「弱勢關懷獎勵金」,鼓勵房東釋屋照顧弱勢。
- 包租代管模式:政府補助民間業者承租民宅(市場租金8折付屋主),轉租給符合資格民眾(收入門檻),含租金、公證費補貼。
此轉向回應空屋率高(逾91萬戶)及人口結構變化,強調市場導向與品質優先,但需觀察租賃專法修法對房東意願影響。
