嬰兒輔助食品中重金屬含量的法規標準在台灣已於2024年7月1日實施新修正,主要針對鉛(Pb)和鎘(Cd)兩種重金屬加嚴限量規定,以保障嬰幼兒的食品安全。
以下為主要標準重點:
| 重金屬 | 食品類別 | 形態 | 限量標準 (ppm / mg/kg) | 備註 |
|---|---|---|---|---|
| 鉛 (Pb) | 嬰兒配方食品及較大嬰兒配方輔助食品 | 液狀 | 0.01 ppm | 新制維持不變 |
| 〃 | 同上 | 粉狀 | 0.02 ppm | 新制由0.05 ppm下修至0.02 ppm |
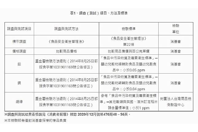
| 〃 | 嬰幼兒穀物類輔助食品及副食品 | - | 0.05 ppm | 低於一般穀類食品0.2 ppm標準 |
| 〃 | 嬰幼兒飲用飲品(非配方食品) | 液狀 | 0.02 ppm | 新制由0.03 ppm下修至0.02 ppm |
| 鎘 (Cd) | 嬰幼兒穀物類輔助食品及副食品 | - | 0.04 ppm (mg/kg) | 低於一般米類食品0.4 ppm標準 |
- 以上標準依據《食品中污染物質及毒素衛生標準》修正,衛生福利部於2024年6月公告,並自2024年7月1日起正式實施。
- 這些標準反映出對嬰幼兒高風險群的特別保護,要求業者在原料選擇及製程中嚴格控管重金屬含量,避免超標。
- 此外,禽畜內臟類產品的鉛限量也有加嚴調整,但重點仍在嬰幼兒食品的安全管理。
所以,嬰兒輔助食品中鉛和鎘的限量標準已明確且嚴格,液態配方食品鉛限量為0.01 ppm,粉狀配方食品鉛限量由0.05 ppm下修至0.02 ppm,穀物類輔助食品鉛限量為0.05 ppm,鎘限量則為0.04 ppm,這些標準有助於降低嬰幼兒重金屬暴露風險。

