廉航與傳統航空在班機延誤或取消時的補償方案存在顯著差異,主要體現在改訂航班、退款、餐飲住宿及額外賠償等方面。
改訂航班與退款
傳統航空通常提供免費改訂同航空公司航班或協助改訂其他航空公司航班。若無法安排替代航班或旅客不願接受,旅客可申請退還全額機票費用。
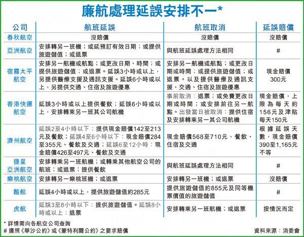
廉價航空則不會主動幫你安排替代航班,且機票條款中訂有「航班不確定免責權」,明確載明「因修正班表、延誤、停飛航班所致之任何行程旅館損失,廉價航空及代訂旅行社不負任何賠償責任」。此外,廉航的免費改期或退款票種價差較低,若要保留旅遊彈性需購買較高階票種。
餐飲與住宿補償
傳統航空根據延誤時間提供補償:
- 延誤6小時內:部分航空公司提供餐券或貴賓室服務
- 延誤6小時以上或過夜:視情況安排住宿、餐飲或接駁等服務
廉價航空通常不主動提供餐飲與住宿補償,少部分情況下可能提供折價券等形式的補償。
額外賠償
兩種航空公司在特定航線上都需依據相關法規(如歐盟EU261、美國運輸部等),針對可歸責於航空公司的延誤或取消提供現金或代金券補償。
風險管理建議
由於廉航班機變動較頻繁且補償有限,專家建議搭乘廉航時應投保旅遊不便險。旅遊不便險可補償班機延誤、行李損失等費用,保費通常僅需數百元,特別適合自助旅行者。若無法接受廉航的風險承擔方式,購買傳統航空機票可獲得較好的售後服務。
